APRS в Новосибирске, ищу энтузиастов.

R9OBQ
Сообщения: 425
Зарегистрирован: 15 ноя 2012, 13:43
Откуда: NO15LA
Поблагодарили: 32 раза
Контактная информация:

APRS в Новосибирске, ищу энтузиастов.

Сообщение R9OBQ » 19 мар 2014, 15:17

Уже пару месяцев занимаюсь изучением APRS и всего с чем его едят.
За это время на домашнем ft897 был поднят шлюз из эфира в интернет, в этом ничего интересного нет, потому описывать не буду.

А вот носимое "устройство" возможно будет интересно. Носимое, потому что я пешеход и ношу его в рюкзаке.
SDC10706.JPG
SDC10706.JPG (214.01 КБ) 20492 просмотра
Портативка Wouxun kg-uvd1p c TNC, работающим по Bluetooth.
"Устройство" ещё активно дорабатывается, потому выглядит как выглядит.
SDC10708.JPG
SDC10708.JPG (266.42 КБ) 20492 просмотра
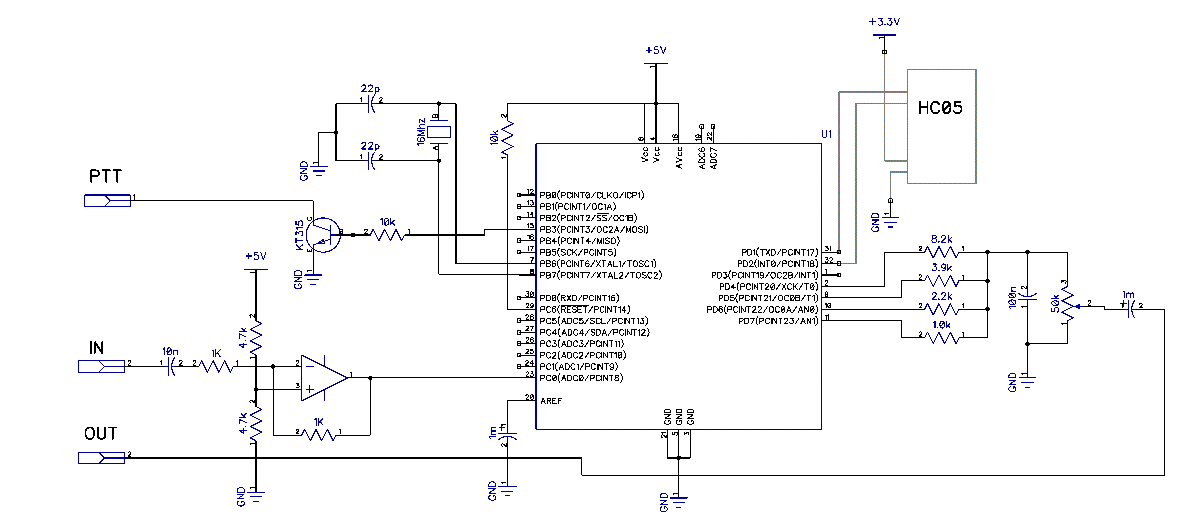
Внимательные заметят плату Arduino Duemilanove и будут правы.
Для непосвящённых: микроконтроллер atmega 328 с обвязкой дабы этот микроконтроллер работал и его можно было прошивать через обычное USB.
На микроконтроллере запущен код kiss-avraprs. В добавок к обвязке Arduino было собрана вот такая схема:
bertos.GIF
bertos.GIF (13.08 КБ) 20492 просмотра
Звук напрямую с динамика через развязку поступает на АЦП микроконтроллера, распознанные пакеты данных отправляются по Bluetooth.
Так же и передача, пакет на отправку после принятия Bluetooth преобразуется микроконтроллером и нажимая передачу радиостанции транзистором, через резистивный ЦАП подаётся через развязку на микрофонный вход радиостанции.
Сама радиостанция не дорабатывалась.
Как оказалось в результате теста, приём пакетов "устройством" работает не особо хорошо. Доработал вход применив операционный усилитель типа rail-to-rail (выход без ограничений, практически до шин питания).
В данный момент схема выглядит примерно так
shematic.GIF
shematic.GIF (15.91 КБ) 20492 просмотра
Модуль Bluetooth HC-05 был куплен в китае (хотя по цене 300р можно найти в Новосибирске). По сути это мост КОМ-порта, с одной стороны радиоинтерфейс bluetooth, с другой ножки по которым можно забирать/отправлять данные.
По Bluetooth к "устройству" подключается обычный смартфон на android c запущенной бесплатной программой aprsdroid. Программа очень универсальна: может работать с Bluetooth TNC, может работать напрямую с APRS-IS сервером, может банально отправлять APRS пакеты через динамик или гарнитуру. Координаты может брать как по GPS модулю, так и по вышкам сотовых операторов. Так же может отображать на карте принятые данные, принимать/отправлять сообщения.

В результате получился дешёвый APRS трэккер (самое дорогое это купленный в салоне Мегафона смартфон за 1000р), способный не только передавать, но и принимать и отображать.
Радиостанция с TNC, спокойно лежит в заднем кармане рюкзака. По Bluetooth она связана с смартфоном, который на ходу можно спокойно вытащить из кармана и посмотреть кто есть рядом.
В данный момент занимаюсь "рисованием" кривых (и не очень) трэков в глобальной APRS сети походами на работу до метро и обратно.
track.GIF
track.GIF (46.03 КБ) 20492 просмотра
К сожалению, не могу похвастаться большой зоной покрытия: в виду жизни в частном доме, высокой мачты (пока) нет. J-антенна на высоте 5-6 метров от земли. В планах изготовление более эффективной коллинеарной антенны.Так же вызывает сомнение эффективность антенны портативки Wouxun. По этой причине оборудование включаю только на период когда в рюкзаке включено "устройство" (9-10, 19-20)
Так же пытаюсь настроить digipeater у себя на работе, ради расширения покрытия и ради интереса как оно всё вместе будет работать.
Думаю, мои трэки будут гораздо интереснее с началом летнего велосипедного сезона. :mrgreen:

Учитывая выше написанное, приглашаю радиолюбителей Новосибирска в клуб по APRS-ным интересам. :mrgreen:
UB9OBE -> R9OBQ

Реклама
ua9oaa
Сообщения: 199
Зарегистрирован: 12 сен 2011, 23:29

Re: APRS в Новосибирске, ищу энтузиастов.

Сообщение ua9oaa » 19 мар 2014, 16:27

круто! сколько разных штук вместе работают.

я правильно понимаю:

1. вы берете данные с гпс смартфона, там стоит программка которая умеет по БТ засылать инфу
2. переносная рация тоже имеет БТ и принимает инфу со смартфона
3. дальше использую апрс как транспорт (в 2 стороны) вы передаете/принимаете инфу через стационарный фт897 дома.
4. стационарный фт897 имеет шлюз в интернет и делится с ним тем что принял с вашей несушки
?

непонятно какую роль выполняет ардуина, бт модулек и пр.
ex novodim, ex UB9OAQ

Geuge
Сообщения: 1610
Зарегистрирован: 26 апр 2011, 13:52
Благодарил (а): 10 раз
Поблагодарили: 104 раза

Re: APRS в Новосибирске, ищу энтузиастов.

Сообщение Geuge » 19 мар 2014, 18:23

ардуина преобразует данные со смарта в модуляцию для рации и обратно. ну и обеспечивает прочий протокол.
RА9ОЕG

R9OBQ
Сообщения: 425
Зарегистрирован: 15 ноя 2012, 13:43
Откуда: NO15LA
Поблагодарили: 32 раза
Контактная информация:

Re: APRS в Новосибирске, ищу энтузиастов.

Сообщение R9OBQ » 19 мар 2014, 22:13

Пару месяцев назад, читая околоAPRSные форумы я жутко матерился, что все пишут на слэнге.
Опухшими мозгами после работы понять сокращения и аббревиатуры невозможно. А сам поступил так же...

APRS "на пальцах", в том виде как я его понимаю.
Толкового мануала "APRS для начинающих" на русском не встречал, возможно плохо искал.

Для начала перечислю основные части сети.
APRS-IS - связанные между собой сервера в сети интернет, передают друг другу поступившие данные.
I-Gate - шлюз между APRS-IS и непосредственно реальным эфиром. Принимает пакет данных и в соответствии с настройками переправляет (или нет) данные в APRS-IS.
digipeater - по сути обычный репитер. Не путать с автоканальными попугаями. Это не обычное эхо: принимает пакет, декодирует , если задано настройками передаёт его обратно в эфир.
TNC - terminal node controller, модем. Устройство которое преобразует звук от радиостанции в данные и обратно. Бывают как программные TNC (под windows/дос/линукс), так и аппаратные (например на микроконтроллерах).
Трэккер - устройство которое непосредственно передаёт координаты объекта.
Деления на виды условны, реальные устройства могут иметь признаки устройств разных видов. К примеру: I-Gate заодно может подрабатывать digipeater и передавать принятые пакеты, не забывая в паузах ещё и передавать своё местоположение.

Как оно работает.
Логически я выделил два вида пакетов в APRS: широковещательные и с подтверждением доставки.
Широковещательные просто выдаются в эфир без заботы услышаны ли будут или нет.
Широковещательными можно признать пакеты с координатами объектов(как стационарных, так и подвижных), пакеты с погодой.

С подтверждением я видел один типа пакетов: сообщения. Эдакие радиолюбительские SMS-ки на латинице :mrgreen:
При получении сообщения, станция получателя отправляет отправителю пакет подтверждения принятия сообщения.
Если пакет подтверждения не пришёл, отправитель отправляет ещё один пакет. И так до получения подтверждения или истечения количества повторов отправки.

Принятые с GPS координаты (или записанные в настройках если объект стационарный) или сообщение преобразуются TNC в звук и передаются в эфир. На vhf принята ЧМ модуляция и манипуляция частотами 1200 и 2200. Если этот сигнал принимается digipeater и это разрешено в настройках то этот пакет ретранслируется обратно в эфир. Если сигнал трэккера или digipeater принимает I-Gate и это опять же разрешено в настройках, пакет отправляется в APRS-IS сервер. Если сигнал слышит трэккер с возможностью приёма (есть "глухие" просто передающие), то пакет декодируется и отображается.
Так же и наоборот: пакет с APRS-IS согласно правилам через I-Gate отдаётся в эфир. Снова если этот сигнал принимается digipeater и это разрешено в настройках то этот пакет ретранслируется обратно в эфир. Если сигнал слышит трэккер с возможностью приёма то пакет декодируется и отображается.
Пакеты между двумя "неглухими" трэккерами могут проходить как напрямую, так и через digipeater.

Стационарные или подвижные объекты с постоянным подключением к интернет могут напрямую общаться с APRS-IS, минуя эфир. Например смартфон с установленным aprsdroid может работать как с TNC, так и напрямую с APRS-IS.

Уф... Как то так... Если есть замечания или неточности, просьба указать.
UB9OBE -> R9OBQ

R9OBQ
Сообщения: 425
Зарегистрирован: 15 ноя 2012, 13:43
Откуда: NO15LA
Поблагодарили: 32 раза
Контактная информация:

Re: APRS в Новосибирске, ищу энтузиастов.

Сообщение R9OBQ » 19 мар 2014, 22:43

Теперь как оно работает у меня. На домашней станции подключенной к компьютеру запущен программный tnc от радиолюбителя UZ7HO. Программа берёт на себя обработку звука и коммутацию приём/передача. С tnc данные забирает программа UI-View. Которая в свою очередь может работать как digipeater, I-Gate, отображать принятые данные на карте, отсылать и принимать сообщения.

В носимом устройстве хитрее: звук с радиостанции забирает arduino, декодирует и направляет через Bluetooth в смартфон с установленной программой aprsdroid.
Получается такой длиннющий путь: пакет с APRS-IS->UI-View->UZ7HO TNC->трансивер ft897->эфир->приёмник Wouxun->arduino->Bluetooth->программа aprsdroid отображает пришедшее.
Обратно так же: GPS->программа aprsdroid->Bluetooth->arduino->передачик Wouxun->эфир->трансивер ft897->UZ7HO TNC->UI-View->APRS-IS
Заодно с передачей в APRS-IS домашняя станция ретранслирует пакет с данными в эфир.

Намного мозгодробительнее получается, если носимое устройство не слышит домашняя станция, но слышит digipeater без подключения к APRS-IS :mrgreen:
Тем не менее пакет с координатами добирается до APRS-IS.

Внимательные заметят: дескать настрой aprsdroid для общения с APRS-IS напрямую и не мучай эфир. Конечно можно, но это не интересно :mrgreen: .
UB9OBE -> R9OBQ

igev
Сообщения: 241
Зарегистрирован: 03 окт 2013, 10:05
Откуда: NO14KX
Благодарил (а): 11 раз
Поблагодарили: 18 раз

Re: APRS в Новосибирске, ищу энтузиастов.

Сообщение igev » 20 мар 2014, 09:56

Прошлый год также интересовался АПРС+МКС. Всё получилось, но есть недостатки - нестабильно это всё, то взлет, то посадка...
Сейчас интерес сместился к наличию pskmail-сервера где-то поблизости на 7МГц, для ближней связи с цивилизацией из
глухоманей, не покрытых мобильной сетью.

> на домашнем ft897 был поднят шлюз из эфира в интернет
Частота 144.800, как видно на aprs.fi.
Как часто "в онлайне"?
73! UB9OCF Игорь. Коллектив R9OCD.

R9OBQ
Сообщения: 425
Зарегистрирован: 15 ноя 2012, 13:43
Откуда: NO15LA
Поблагодарили: 32 раза
Контактная информация:

Re: APRS в Новосибирске, ищу энтузиастов.

Сообщение R9OBQ » 20 мар 2014, 11:37

igev писал(а): АПРС+МКС.
Тоже интересно послать и послушать парочку пакетов, но пока антенн смотрящих в космос нет.
Что применяли? Яги или квадрифилярную?
igev писал(а): нестабильно это всё, то взлет, то посадка...
Это верно, если верить программе отслеживалке orbitron, то размер окна примерно минут 10..
igev писал(а):Как часто "в онлайне"?
В онлайне редко, на "базе" антенна пока из разряда "что либо на двойку из того что было".
Включаю в основном когда перемещаюсь с треккером в сторону работы(9-10, 19-20)...
С установкой коллинеарной и наступлением летне-велосипедного сезона, думаю будет работать намного чаще.

Вообще конечно хотелось бы поставить высокое и 24/7 с покрытием весь город, но нет знакомых высоких зданий...
UB9OBE -> R9OBQ

R9OBQ
Сообщения: 425
Зарегистрирован: 15 ноя 2012, 13:43
Откуда: NO15LA
Поблагодарили: 32 раза
Контактная информация:

Re: APRS в Новосибирске, ищу энтузиастов.

Сообщение R9OBQ » 20 мар 2014, 12:03

PS:
Что то мне подсказывает, что в Барнауле тоже читают этот топик и имеют в наличии смартфон на android :mrgreen:
barnaul.GIF
barnaul.GIF (33.91 КБ) 20417 просмотров
UB9OBE -> R9OBQ

igev
Сообщения: 241
Зарегистрирован: 03 окт 2013, 10:05
Откуда: NO14KX
Благодарил (а): 11 раз
Поблагодарили: 18 раз

Re: APRS в Новосибирске, ищу энтузиастов.

Сообщение igev » 20 мар 2014, 14:17

> Тоже интересно послать и послушать парочку пакетов, но пока антенн смотрящих в космос нет. Что применяли? Яги или квадрифилярную?

Яги 2-эл. достаточно (да и 1/4 или J, думаю, тоже) для приема маяка с элевацией спутника выше 10° (ниже тоже можно принять, но уже "через раз").
Да и сама антенна на МКС, как я понял, то в нашу сторону смотрит, то нет - иногда при 40° маяк слышно, а пакеты не долетают туда-сюда.
У меня 4-эл. яга, направление на юг, с ручным поворотным приводом из окошка :)

>> нестабильно это всё, то взлет, то посадка...
> Это верно, если верить программе отслеживалке orbitron, то размер окна примерно минут 10..

Да ладно бы 3 окна по 10 минут - этого было бы "выше крыши" для пары пакетов в день, если бы регулярно.
Я про тех.работы на самой станции, из-за которых отключают дигипитер, из-за чего он работает c
перерывами то в пару дней, то в неделю.

Попробуйте оставить i-gate на денёк на частоте 145.825 (сейчас МКС с 5 до 10 утра пролетает у нас, и как раз дигипитер включен).
Раз в 2 минуты маяк шлет пакет. Может и пакеты с Кавказа и Украины получится принять, не говоря уже про местных.
Как и пишут на странице ARISS, основная проблема данной системы в малом числе i-gate.
Получается так, что даже если дигипитер МКС включен, принял и ретранслировал пакет, не факт, что кто-то его примет и ретранслирует в APRS сеть.
73! UB9OCF Игорь. Коллектив R9OCD.

R9OBQ
Сообщения: 425
Зарегистрирован: 15 ноя 2012, 13:43
Откуда: NO15LA
Поблагодарили: 32 раза
Контактная информация:

Re: APRS в Новосибирске, ищу энтузиастов.

Сообщение R9OBQ » 20 мар 2014, 14:38

igev писал(а):Попробуйте оставить i-gate на денёк на частоте 145.825
Мысль интересная, обязательно попробую когда соберу антенну.
UB9OBE -> R9OBQ

Ответить